Instance Verification Kit (IVK)
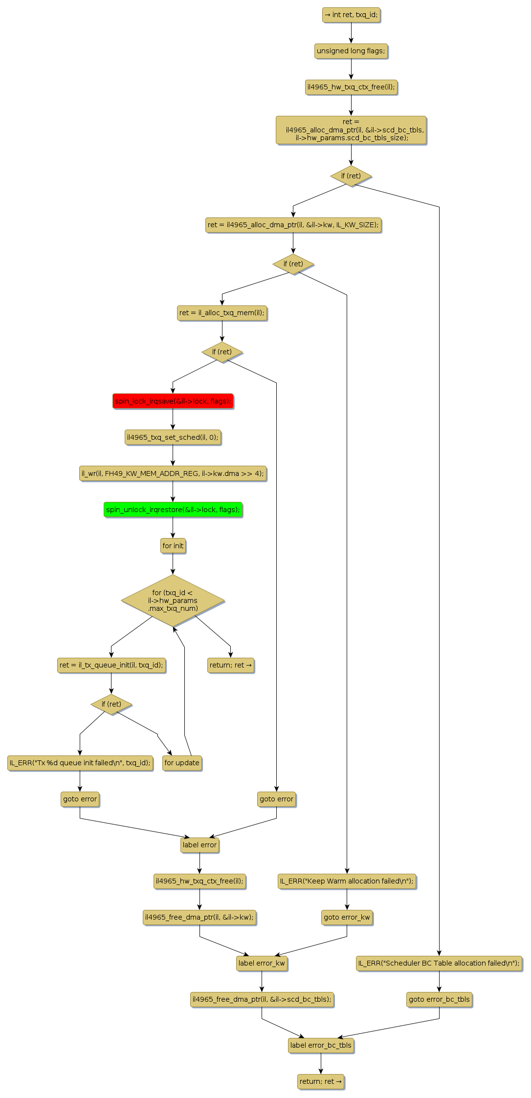
spin lock @ [57146+36+/linux-3.19-rc1/drivers/net/wireless/iwlegacy/4965-mac.c]
Instance Signature: lock
|
The Matching Pair Graph:
|
|
Function Name
|
Control Flow Graph (CFG)
|
Events Flow Graph (EFG)
|
Source Correspondence
|
|
il4965_txq_ctx_alloc
|
|
|
[56549+20+/linux-3.19-rc1/drivers/net/wireless/iwlegacy/4965-mac.c]
|